STM32-based IoT Monitoring System for an Indoor Plant
Keywords:
indoor plant, plant monitoring, IoT, Blynk, STM32 platformAbstract
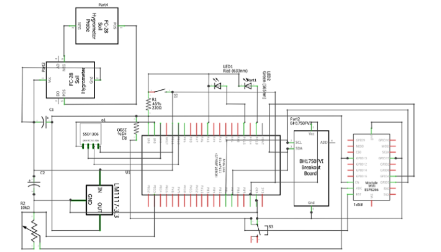
There was a rise in interest in the horticulture industry when the pandemic started. Gardening became pleasurable and calming activity. However, not everyone is born with a green thumb. Many of us lack understanding about plant care, such as how much water we need to water the plant and the best luminance for the plant. This project aims to develop a system with a soil moisture sensor used to calculate the indoor plant's soil moisture percentage and a digital light intensity sensor applied to estimate the plant's luminance need using STM32 based microcontroller. The soil moisture value and luminance will be shown on the sensor's built-in OLED. All parameters will be sent to the user via a Wi-Fi connection established between the mobile phone and the ESP8266. As a result, the plant status was monitored using Blynk apps through the smartphone by the designated user. These promising results are presented as one of the main achievements of this work and help the plant community better monitor their plant health.
Downloads
References
L. Aratani, “Gardening trend that bloomed during the pandemic is here to stay,” The Guardian, 2021.
C. Murphy, “Vegetable growing and backyard chickens: Gardening, farming booms during coronavirus pandemic,” USA Today, 2020.
C. Walljasper and P. Polansek, “Home gardening blooms around the world during coronavirus lockdowns,” Reuters, 2020.
A. Sia, T. P. Yok, J. W. C. Meng, S. Araib, A. W. Foong, and K. B. H. Er, “The impact of gardening on mental resilience in times of stress: A case study during the COVID-19 pandemic in Singapore,” Urban For. Urban Green., vol. 68, p. 127448, 2021, doi: 10.1016/j.ufug.2021.127448.
Boyapati, B. ., and J. . Kumar. “Parasitic Element Based Frequency Reconfigurable Antenna With Dual Wideband Characteristics for Wireless Applications”. International Journal on Recent and Innovation Trends in Computing and Communication, vol. 10, no. 6, June 2022, pp. 10-23, doi:10.17762/ijritcc.v10i6.5619.
R.H. Mckennzie, “Understanding the effects of sunlight , temperature and precipitation.,” Annex Business Media, pp. 1–8, 2017.
G. Venter, “Light and its effects on plant growth: farming for tomorrow,” Farmer’s Weekly, 2017.
M. S. Kumar, T. R. Chandra, D. P. Kumar, and M. S. Manikandan, “Monitoring moisture of soil using low cost homemade Soil moisture sensor and Arduino UNO,” ICACCS 2016 - 3rd Int. Conf. Adv. Comput. Commun. Syst. Bringing to Table, Futur. Technol. from Arround Globe, pp. 4–7, 2016, doi: 10.1109/ICACCS.2016.7586312.
A. Na, W. Isaac, S. Varshney, and E. Khan, “An IoT based system for remote monitoring of soil characteristics,” 2016 Int. Conf. Inf. Technol. InCITe 2016 - Next Gener. IT Summit Theme - Internet Things Connect your Worlds, pp. 316–320, 2017, doi: 10.1109/INCITE.2016.7857638.
J. D. González-Teruel, R. Torres-Sánchez, P. J. Blaya-Ros, A. B. Toledo-Moreo, M. Jiménez-Buendía, and F. Soto-Valles, “Design and calibration of a low-cost SDI-12 soil moisture sensor,” Sensors (Switzerland), vol. 19, no. 3, 2019, doi: 10.3390/s19030491.
P. Singh and S. Saikia, “Arduino-based smart irrigation using water flow sensor, soil moisture sensor, temperature sensor and ESP8266 WiFi module,” IEEE Reg. 10 Humanit. Technol. Conf. 2016, R10-HTC 2016 - Proc., pp. 2–5, 2017, doi: 10.1109/R10-HTC.2016.7906792.
Agarwal, D. A. . (2022). Advancing Privacy and Security of Internet of Things to Find Integrated Solutions. International Journal on Future Revolution in Computer Science &Amp; Communication Engineering, 8(2), 05–08. https://doi.org/10.17762/ijfrcsce.v8i2.2067
S. Siddagangaiah, “A Novel Approach to IoT Based Plant Health Monitoring System,” Int. Res. J. Eng. Technol., vol. 3, no. 11, pp. 880–886, 2016, [Online]. Available: https://www.irjet.net/archives/V3/i11/IRJET-V3I11154.pdf.
P. V. Vimal and K. S. Shivaprakasha, “IOT based greenhouse environment monitoring and controlling system using Arduino platform,” 2017 Int. Conf. Intell. Comput. Instrum. Control Technol. ICICICT 2017, vol. 2018-Janua, pp. 1514–1519, 2018, doi: 10.1109/ICICICT1.2017.8342795.
D. Shaughnessy and A. Pertuit, “INDOOR PLANTS – CLEANING , FERTILIZING , CONTAINERS & LIGHT REQUIREMENTS Fertilizing,” Home & Garden Information Center Clemson University, 1999. https://hgic.clemson.edu/factsheet/indoor-plants-cleaning-fertilizing-containers-light-requirements/ (accessed Jan. 24, 2022).
P. Kirci and G. Kurt, “Long Term and Remote Health Monitoring with Smart Phones,” Int. J. Intell. Syst. Appl. Eng., vol. 4, no. 4, pp. 80–83, 2016, doi: 10.18201/ijisae.2016426358.
M. K. Rostam Effendi, M. Kassim, N. Arbain Sulaiman, and S. Shahbudin, “IoT Smart Agriculture for Aquaponics and Maintaining Goat Stall System,” Int. J. Integr. Eng., vol. 12, no. 8 SE-Articles, pp. 240–250, Aug. 2020, [Online]. Available: https://publisher.uthm.edu.my/ojs/index.php/ijie/article/view/6057.
N. Omar, H. Zen, N. N. A. A. Anak Aldrin, W. Waluyo, and F. Hadiatna, “Accuracy and Reliability of Data in IoT System for Smart Agriculture,” Int. J. Integr. Eng., vol. 12, no. 6 SE-Articles, pp. 105–116, Jun. 2020, [Online]. Available: https://publisher.uthm.edu.my/ojs/index.php/ijie/article/view/6390.
“How Soil Moisture Sensor Works and Interface it with Arduino,” LastMinuteEngineers.com, 2019. https://lastminuteengineers.com/soil-moisture-sensor-arduino-tutorial/ (accessed Jun. 05, 2021).
M. Brown, “21 Types of Indoor Plants for Ultimate Plant Parenting,” Greatist, 2020. https://greatist.com/health/types-of-indoor-plants (accessed Jun. 18, 2021).
N. A. Libre. (2021). A Discussion Platform for Enhancing Students Interaction in the Online Education. Journal of Online Engineering Education, 12(2), 07–12. Retrieved from http://onlineengineeringeducation.com/index.php/joee/article/view/49
Kiran, M. S., & Yunusova, P. (2022). Tree-Seed Programming for Modelling of Turkey Electricity Energy Demand. International Journal of Intelligent Systems and Applications in Engineering, 10(1), 142–152. https://doi.org/10.18201/ijisae.2022.278
Downloads
Published
How to Cite
Issue
Section
License

This work is licensed under a Creative Commons Attribution-ShareAlike 4.0 International License.
All papers should be submitted electronically. All submitted manuscripts must be original work that is not under submission at another journal or under consideration for publication in another form, such as a monograph or chapter of a book. Authors of submitted papers are obligated not to submit their paper for publication elsewhere until an editorial decision is rendered on their submission. Further, authors of accepted papers are prohibited from publishing the results in other publications that appear before the paper is published in the Journal unless they receive approval for doing so from the Editor-In-Chief.
IJISAE open access articles are licensed under a Creative Commons Attribution-ShareAlike 4.0 International License. This license lets the audience to give appropriate credit, provide a link to the license, and indicate if changes were made and if they remix, transform, or build upon the material, they must distribute contributions under the same license as the original.


